【课程背景】
《周易》为群经之首,是我国现存最古老的文化经典,是中华文化重要的源头活水,是中华民族精神和智慧的集中体现,易学思想是中国传统思想文化的主流、主旋律,对中国传统文化发展的影响至深至远。《周易》生生不息、与时俱进的创新理念,海纳百川的包容姿态,刚健有为的进取精神等等,都已融入中华民族的人文心理和价值观念,成为中华民族精神的重要构成因素。
变革是一种哲学思维的转变,变革时代需要新的哲学精神,西学东渐的劲风吹遍了神州大地,当代人的大脑经过了西方文化的洗礼,迫切需要从哲学的视角重新审视我国传统文化的经典。中国哲学的最高境界是“天人合一”。《易经》作为中国传统哲学与文化之源,蕴含了丰富的自然哲学与辩证哲学元素,孕育了“不易、变易、简易”的辩证思维,熔铸了天人合一的整体和谐观念,并逐渐发展成一套体现东方智慧的哲学体系。
中国易学艺术研究院具有易学研究的悠久传统和良好氛围,有一群文化艺术精英在易学研究领域厚积而薄发。中国易学艺术研究院以全新的教育方式,以东方哲学智慧,全面解读易学文化,揭示易学精髓与哲学思维,提高领导者的哲学素养;以东西方艺术表现形式,融合古老的易学文化,使艺术作品不但具有鲜明时代特色,更具有华夏根、中华魂,使中国艺术在世界艺术之林,绽放出别样的光辉!因此,我们特开设“易学艺术博士课程班”,简称“易学艺术博士班”。
【课程特色】
系统了解中国传统文化艺术中的儒、释、道哲学思维,重点认识易学在中国本土文化艺术中的地位与价值。
易学艺术中的象、数、理、占四要素内容紧密结合,创新性将易理教学、实践易术与各种艺术形式完美融合,进而实现大易者的重道善器。
【招生对象】
具有硕士研究生、研修生、进修生、课程研修班学历或学位,对东方哲学、国学、艺术、中国传统文化特别是易学文化和养生哲学感兴趣的社会各界人士(具有省级以上书法、绘画、摄影、服装等艺术家协会背景者优先)。
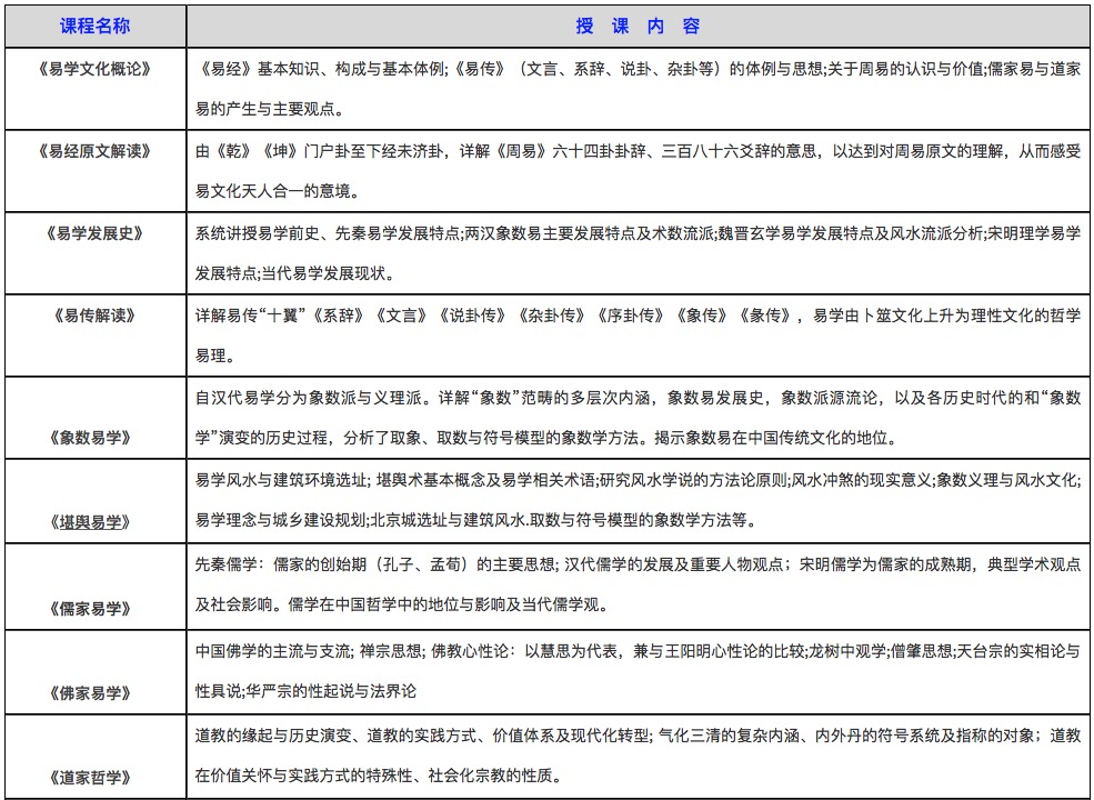
【主要课程设置】


【教学安排】
学 制:2年半,共开设11门课程。
上课方式:每两个月集中授课三天(周五、周六、周日)
上课地点:北京师范大学
【学习成果】
全部课程学完,经考核合格后,由中国易学艺术研究院颁发“中国易学书法家”(画家,摄影家,服装设计师)证书。同时颁发相应“研究会会员证书”,持有会员证书的学员,可在本省、市、自治区组建相应的研究院,由中国易学艺术研究院统一授牌和管理。
【报名程序】
1、报名资料:填写《报名申请表》,并附有本人身份证复印件、学历学位证书复印件(各2份),近期蓝底免冠彩色照片1寸、2寸各四张。
2、审核:学院收到报名材料后对学员进行审核,审核通过后,向学员发出《录取通知书》。
3、交费:学员收到《录取通知书》后,将学费58000元(需要北师大易学高级研修班结业证需另加88000元)转账至中国易学艺术研究院指定账户:
学费请汇至以下账号(备注姓名,保留汇款底单,以便查询):
开户行:中国工商银行 北京西客站支行
帐 号:6222 0802 0001 6411 418
户 名:冯彩玲
汇款注明用途:中国易学艺术文化研究院学费+姓名 (学费在入学注册时一次交清,开课后一律不退费)
报名地址:北京市东城区忠实里南街甲6号1910
报名热线:010-51669711
4、报到:学员应按《录取通知书》时间准时报到,报到时持本人身份证原件办理正式入学手续。报到时交纳报名费500元。
【部分师资】
各门课均由博士生导师或具有同等资格的教授、研究员任教和指导论文。 拟聘请授课的部分师资简介(排名不分先后):
郑万耕:北京师范大学教授,中国国际易学研究院学术委员,研究方向:易学哲学。
谭德贵:中国社会科学院哲学博士研究员,主要从事周易与中国传统文化关系的研究。
周桂钿:北京师范大学教授,博士生导师,中国哲学史学会副会长,研究方向:秦汉哲学、中国传统哲学
温金玉:中国人民大学佛教与宗教学理论研究所教授,哲学系、宗教学系教授,研究方向:佛教哲学
郝万山:北京中医药大学教授,博士生导师,研究方向:中医与养生
李景林:北京师范大学教授,博士生导师,中国孔子研究会副会长,研究方向:儒家哲学。
李祥俊:北京师范大学教授,博士生导师,研究方向:儒家哲学、宋代哲学、现当代中国哲学
张奇伟:北京师范大学教授,博士生导师,研究方向:儒家哲学、中国哲学与中国文化
刘成纪:北京师范大学教授,博士生导师,研究方向:中西美学比较、中国美学史、当代审美文化。
强 昱:北京师范大学教授,博士生导师,韩国西汉大学客座研究员,中国道教学院客座教授,研究方向:道家道教哲学、佛教华严学、陆王心学。
徐文明:北京师范大学教授,博士生导师,研究方向:禅学、佛教哲学、中国佛教史
萧 放:北京师范大学教授,博士生导师,研究方向:民俗学、民族文化。
章伟文:北京师范大学教授,博士生导师,研究方向:易学、道教、历史哲学。
向吉来:中国易学艺术研究院院长,北师大易学博士,研究方向:易学艺术。
郑耀成:中国易学艺术研究院常务副院长,中国易学文化研究院易学硕士、北师大易学博士,研究方向:易学养生。
|
|